Third-Party Instances
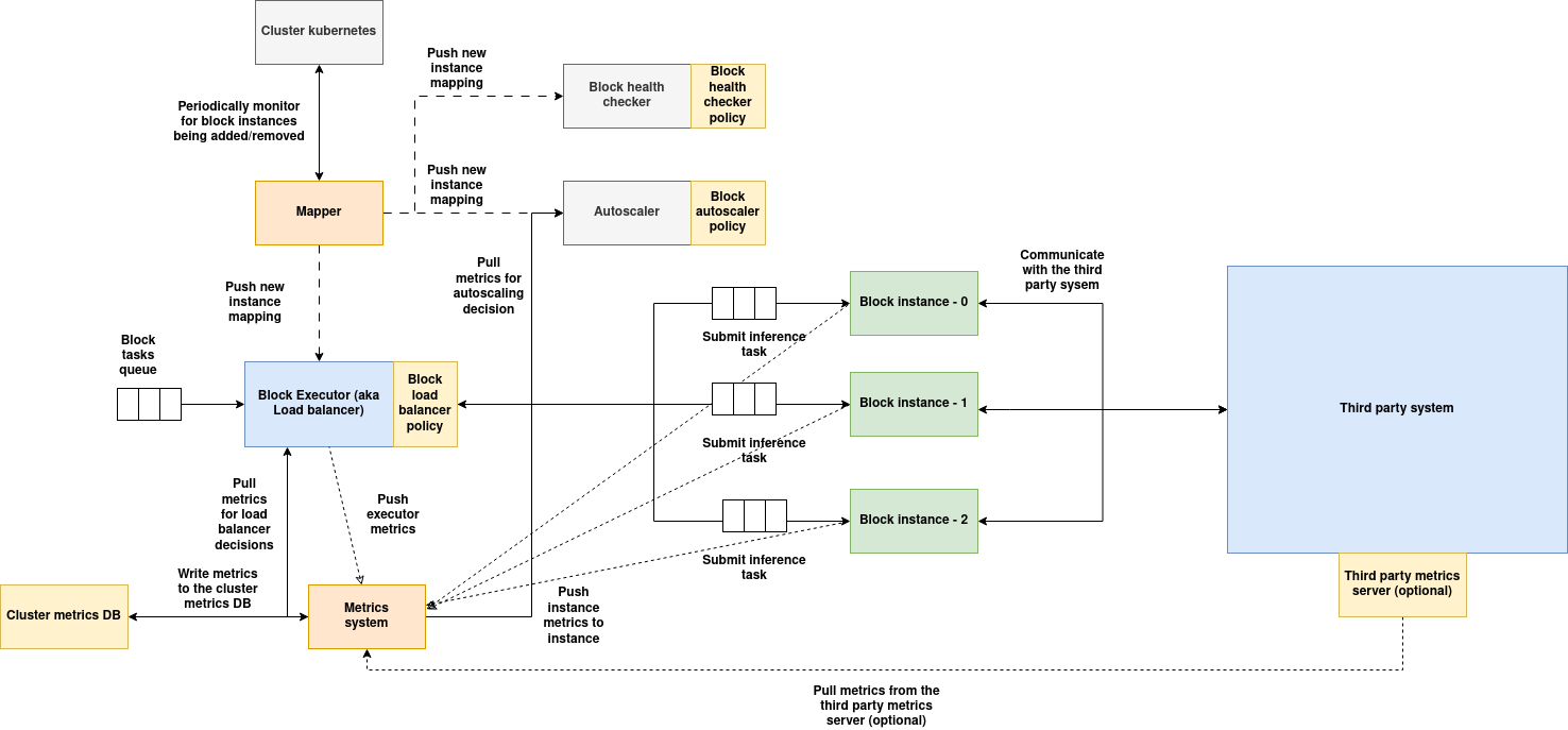
Third-party systems can be integrated as part of an AIOS Block. In a typical block lifecycle, a component container image—built using the AIOS Instance SDK—is onboarded into the component registry and then instantiated as a block. This block includes management services such as the executor, autoscaler, and metrics system, and it spins up the component containers as pods known as "instances." These instances can scale based on demand.
However, in the case of a third-party instance block, an external stand-alone system is deployed alongside the block's management services and instances. This third-party system, such as an inference server, can run across multiple nodes within the same cluster. It manages its own lifecycle independently. The block will redirect the tasks assigned to it to this external service, the instances of the block takes care of converting the AIOS task input to the external system specific input and vice versa in case of output.
Using this approach, an AIOS block can be linked with an external third-party system that performs the actual computation.
When Are Third-Party Instances Useful?
-
When the application logic is too complex to be efficiently implemented as an AIOS instance.
-
When your application needs to run across multiple nodes in the cluster, whereas an AIOS instance is limited to a single node.
-
When the application consists of a complex set of distributed services that manage their own scaling, lifecycle, and orchestration, which differ significantly from how AIOS operates.
Architecture:

(Download the architecture diagram)
Services of block:
-
Executor: Executor acts as a gateway for the block, tasks submitted to the block are load balanced using a load balancer policy, also implements executor metrics. Executors can't talk directly to the third party system, instead component instances are used as proxy.
-
Mapper service: Mapper service monitors for instance additions and removals periodically, when instances are added/removed, the new list of instances will be populated and sent to all the block's services, so they can maintain the updated state of instances.
-
Auto-scaler: Auto-scaler periodically monitors the metrics of all the instances, executes auto-scaler policy to determine if the instances needs to be scaled/down-scaled based on the workload demand. In case of third party system, auto-scaler can only scale the instances of the block but not the third party system, the third party system should take care of scaling on its own if its supported.
-
Health checker: This service periodically calls the health endpoint of all the instances of the block, runs health checker policy to determine if all the instances are healthy and takes the necessary action (defined in the policy) if anomalies are detected. In case of third party system, the instances must respond to the health check response on behalf of the third party system.
-
Metrics system: Metrics system is spread across the executor and instances, metrics system consumes the metrics and actively writes it to the local cluster metrics DB and the global metrics DBs.
Instances and third party external system:
-
Instances: The container image built using AIOS instance SDK will be instantiated as an instance of the block, in case the block is linked to a third party system, the instance should implement necessary code to interact with the third party system, i.e the instance must act as an abstraction between the executor and the third party system, when a task is submitted to the instance, instance converts the task data into a format suitable for third party system, communicates with the third party system, obtains the result, converts the result into task response accepted by AIOS system. Instance also calls the pre and post processing policy if the task is from a vDAG, it also pushes the output data to one or more side-cars if defined.
-
Third party system: Third part system is deployed as an extension to the block which acts as the processing unit, this third party system can be deployed outside of the cluster anywhere on the internet or on the same cluster, in either cases, it serves the task requests submitted by the instances. Third party systems can use GPUs as well and must take care of their own resource allocation. Third party system can expose an optional metrics endpoint if the metrics are supported, these metrics are consumed by the metrics collector which will help auto-scaler and load-balancer make even more informed decisions.
Deploying a Third-Party System Alongside a Block
Third-party services can be integrated with an AIOS block in two ways:
-
Externally Managed:
In this approach, the third-party system is deployed separately by the developer—either within the same cluster or on an external environment. The internal or public URL of this system is passed as a parameter to the block instance. The block instance then implements the logic to interact with this external system, effectively acting as a proxy. -
Managed by AIOS:
In this setup, AIOS takes responsibility for deploying and managing the third-party system. When the block is created, an init container (provided by the developer) runs as a pod to set up the third-party infrastructure. During block removal, the same init container is triggered to uninstall the system. This third-party system runs on the same cluster as the block and cannot be deployed externally. As in the first case, the block instance acts as a proxy to interact with the system.
Comparison Table
| Feature | Externally Managed | Managed by AIOS |
|---|---|---|
| Deployment Responsibility | Developer | AIOS (via developer-provided init container) |
| Location | Anywhere (same cluster or external) | Same cluster as the block |
| Lifecycle Management | Handled by the developer | Fully managed by AIOS |
| Instance Role | Acts as a proxy to external system | Acts as a proxy to locally deployed system |
| Flexibility | High (can connect to any endpoint) | Limited to same cluster deployment |
| Setup Complexity | Developer-defined external setup | Requires a correctly configured init container |
Note: In both the cases, AIOS block services doesn't manage the external system's internal load balancing and autoscaling of it's internal components.
Init container SDK:
Init container SDK can be used to build the init container which is used for deploying a third party system managed by AIOS, here is the structure of the SDK:
Init Container Execution Framework
The AIOS Init Container Execution Framework is responsible for managing the lifecycle of a third-party system when deployed as part of an AIOS block. This framework enables developers to define custom initialization, execution, and cleanup logic through a standardized interface.
Overview
The init container runs as a Kubernetes pod during block creation and deletion. It is driven by the InitContainerExecutor class, which orchestrates the lifecycle in three phases:
- Initialization (
begin) - Main Execution (
main) - Finalization (
finish)
Each phase is expected to return a success/failure status and a message.
Class: InitContainerExecutor
Constructor
def __init__(self, container_class):
Initializes the executor by:
- Fetching environment variables using
get_envs(). - Fetching block and cluster metadata from the respective backends:
BlocksDB().get_block_by_id(...)ClusterClient().read_cluster(...)- Establishing a Kubernetes connection (
K8sConnection). - Initializing a cluster controller (
ClusterController). - Instantiating the user-defined container class with the following arguments:
envs: Dictionary of environment variables.block_data: Metadata related to the block.cluster_data: Metadata related to the cluster.k8s: K8sConnection instance.operating_mode: Indicates the mode of operation (e.g.,create,delete).
If any step fails, an exception is raised immediately.
Method: execute()
def execute(self):
Executes the following steps in order:
1. begin()
- Calls
self.executor_class.begin() - Should perform any preparatory tasks, such as validating resources or preparing directories.
- On success, sends a status update with stage =
"begin"and logs the message.
2. main()
- Calls
self.executor_class.main() - Should perform the core setup or teardown logic (e.g., deploying services, setting up infrastructure).
- On success, sends a status update with stage =
"main"and logs the message.
3. finish()
- Calls
self.executor_class.finish() - Should clean up temporary resources or finalize the deployment.
- On success, sends a status update with stage =
"finish"and logs the message.
If any step fails, a status update with "failed" is sent and the error is logged. The exception is then raised.
Helper Function: execute_init_container
def execute_init_container(main_class):
- This is the entry point for running the init container.
- It initializes the
InitContainerExecutorwith the user-definedmain_classand callsexecute(). - Any exception raised results in process termination using
os._exit(0).
Example Implementation: SampleContainerClass
The class passed to InitContainerExecutor must implement three methods:
class SampleContainerClass:
def __init__(self, envs, block_data, cluster_data, k8s, operating_mode="create"):
...
def begin(self):
return True, "Initialization successful."
def main(self):
# custom data can be sent as status
return True, {}
def finish(self):
# custom data can be sent as status
return True, {
# for example: send the 'server_url' - URL of the server for the block to communicate with.
"server_url": "<url of the server>",
# for example: send the 'metrics_url' - URL of the server for the metrics to be pulled (optional)
"metrics_url": "<url of the metrics url>"
}
Method Descriptions
__init__: Stores all contextual data required to manage the third-party system.begin(): Optional preparations before actual deployment/removal.main(): Core logic to set up or tear down the third-party system.finish(): Optional cleanup or confirmation tasks.
Each method must return a tuple: (success: bool, message: str)
Execution Flow Summary
execute_init_container(SampleContainerClass)is called.InitContainerExecutor.__init__()gathers context and initializes the container class.execute()runs the following in order:SampleContainerClass.begin()SampleContainerClass.main()SampleContainerClass.finish()- After each stage, a status update is sent via the
ClusterController. - On failure at any stage, a
"failed"status is reported and execution stops.
Using Kubernetes Client and Helm Client in the Init Container
When developing custom init containers to deploy or remove third-party systems, it is common to interact with the Kubernetes API and Helm charts. The AIOS init container execution framework provides utility classes for both:
K8sConnection: For interacting directly with the Kubernetes API.HelmSubprocess: For executing Helm commands as subprocesses.
These utilities simplify integration with the cluster and help developers focus on the application-specific logic.
Class: K8sConnection
This class encapsulates the logic required to connect to the Kubernetes API server. It supports both in-cluster and external configurations (via kubeconfig).
Constructor
def __init__(self):
self.configuration = None
self.api_client = None
Method: connect()
Attempts to establish a connection to the Kubernetes cluster using the following fallback mechanism:
- In-Cluster Configuration: Tries to load the configuration from within a Kubernetes environment.
- Kubeconfig File: If in-cluster config fails, falls back to
~/.kube/config.
Raises a K8sConnectionError if both methods fail.
Method: get_api_client()
def get_api_client(self):
return self.api_client
Returns an instance of client.ApiClient, which can be used to initialize various Kubernetes API objects (e.g., CoreV1Api, AppsV1Api, etc.).
Example Usage
k8s = K8sConnection()
k8s.connect()
core_v1 = client.CoreV1Api(k8s.get_api_client())
pods = core_v1.list_namespaced_pod(namespace="default")
Use Cases for K8sConnection
- Creating, reading, or deleting Kubernetes resources (pods, services, config maps, etc.)
- Querying the cluster state
- Monitoring pods deployed as part of a third-party system
- Creating or tearing down infrastructure programmatically
Class: HelmSubprocess
This class wraps the helm CLI and provides utility methods to run Helm commands using Python subprocesses.
Constructor
def __init__(self, helm_command='helm'):
self.helm_command = helm_command
Optionally accepts a custom Helm binary path.
Method: run_helm_command(args: List[str])
def run_helm_command(self, args):
Executes the Helm command using a list of arguments (e.g., ["install", "my-release", "my-chart"]). Captures and logs the output.
Returns the standard output of the command if successful.
Raises HelmSubprocessError on failure.
Method: run_helm_command_string(arg_string: str)
def run_helm_command_string(self, arg_string):
Accepts a single string and internally splits it into arguments using shlex.split(). Useful when constructing commands dynamically as strings.
Returns the standard output of the command.
Raises HelmSubprocessError on failure.
Example Usage
helm = HelmSubprocess()
# Using list of arguments
helm.run_helm_command(["install", "my-release", "my-chart", "--namespace", "third-party"])
# Using string command
helm.run_helm_command_string("install my-release my-chart --namespace third-party")
Use Cases for HelmSubprocess
- Installing or uninstalling third-party Helm charts during block creation/removal
- Upgrading or rolling back Helm releases
- Querying release status or Helm-managed resources
- Integrating with any third-party system that is packaged as a Helm chart
Recommendations
- Always validate Helm chart input and output during development.
- Use consistent release naming conventions to ensure predictable behavior on upgrade or uninstall.
- Log command outputs and errors to aid in debugging and block status tracking.
These utilities ensure that init containers have powerful and flexible tooling to manage infrastructure cleanly, reliably, and in line with the AIOS block lifecycle.
Example init container code:
import logging
from k8s_connection import K8sConnection
from helm_subprocess import HelmSubprocess
from typing import Dict
class ThirdPartyServiceInitContainer:
def __init__(self, envs: Dict, block_data: Dict, cluster_data: Dict, k8s: K8sConnection, operating_mode="create"):
self.envs = envs
self.block_data = block_data
self.cluster_data = cluster_data
self.k8s = k8s
self.operating_mode = operating_mode
self.helm = HelmSubprocess()
self.release_name = f"{block_data.get('block_id', 'default-block')}-triton"
self.namespace = "third-party"
self.chart_path = envs.get("helm_chart_path", "./charts/triton-inference-server")
def begin(self):
logging.info("Running begin() step of init container.")
try:
self.k8s.connect()
logging.info("Kubernetes client initialized successfully.")
return True, "Kubernetes client initialized"
except Exception as e:
logging.error(f"Error during begin(): {e}")
return False, f"Kubernetes connection error: {str(e)}"
def main(self):
logging.info(f"Running main() step in {self.operating_mode} mode.")
try:
if self.operating_mode == "create":
self.helm.run_helm_command([
"install", self.release_name, self.chart_path,
"--namespace", self.namespace,
"--create-namespace"
])
message = f"Triton Inference Server '{self.release_name}' installed successfully."
elif self.operating_mode == "delete":
self.helm.run_helm_command([
"uninstall", self.release_name,
"--namespace", self.namespace
])
message = f"Triton Inference Server '{self.release_name}' uninstalled successfully."
else:
raise ValueError(f"Unknown operating mode: {self.operating_mode}")
logging.info(message)
return True, message
except Exception as e:
logging.error(f"Error during main() in {self.operating_mode} mode: {e}")
return False, str(e)
def finish(self):
logging.info("Running finish() step of init container.")
try:
# Construct internal cluster URLs
service_name = f"{self.release_name}-service"
dns_base = f"{service_name}.{self.namespace}.svc.cluster.local"
result = {
"inference_url": f"http://{dns_base}:8000/v2/models",
"metrics_url": f"http://{dns_base}:8002/metrics"
}
logging.info(f"Finish step completed. Service DNS: {dns_base}")
return True, result
except Exception as e:
logging.error(f"Error during finish(): {e}")
return False, {"error": str(e)}
Accessing the third party system endpoints inside block services:
The status information returned in the finish operation will be stored in the block entry in the blocks registry DB which is passed into all the services like autoscaler, load-balancer and block instance, thus the data returned as status information after finish operation should contain the information about the third party system useful for the block's services.
Here is the basic structure of finish operation:
def finish(self):
logging.info("Running finish() step of init container.")
try:
# Construct internal cluster URLs
service_name = f"{self.release_name}-service"
dns_base = f"{service_name}.{self.namespace}.svc.cluster.local"
result = {
"inference_url": f"http://{dns_base}:8000/v2/models",
"metrics_url": f"http://{dns_base}:8002/metrics"
}
logging.info(f"Finish step completed. Service DNS: {dns_base}")
return True, result
except Exception as e:
logging.error(f"Error during finish(): {e}")
return False, {"error": str(e)}
Here more URLs along with inference_url and metrics_url can be added to make this information available to block services whose policies can make use these URLs to access the third party system services.
This information is stored under blockInitData field of the block in block registry:
{
...
"blockInitData": {
"initContainer": {
// for example:
"inference_url": "http://tensorrt-inference-server.third-party.svc.cluster.local:8000/v2/models",
"metrics_url": "http://tensorrt-inference-server.third-party.svc.cluster.local:8002/v2/models"
}
},
...
}
For example, if auto-scaler policy wants to access the metrics of the third party system, it can do so like:
# in eval method:
block_data = input_data["block_data"]
init_container_data = block_data["blockInitData"]["initContainer"]
response = requests.get(init_container_data["metrics_url"])
# process the response here
Querying the status on Init container:
The status of init containers deployed for blocks can be queried and tracked, the status of each init container created for the block, here is the schema used to store the status information:
@dataclass
class InitContainerEntry:
# id will be same as the block id
id: str = field(default_factory=lambda: str(uuid.uuid4()))
# Stores metadata about the block associated with this init container run.
# This typically includes the block ID, name, and other context from BlocksDB.
block_data: Dict[str, Any] = field(default_factory=dict)
# Contains detailed information about the execution status.
# This might include logs, return messages, or any outputs from each stage.
status_data: Dict[str, Any] = field(default_factory=dict)
# Represents the current execution phase of the init container.
# Valid values:
# "begin" - Initial preparation logic is in progress or completed.
# "main" - Main deployment logic is in progress or completed.
# "finish" - Final cleanup or post-deployment logic is in progress or completed.
# "failed" - One of the steps failed.
status: str = ''
API to query status of init container:
Cluster controller gateway APIs can be used for querying the status of init containers:
Description:
Queries init container execution entries for a specific cluster. The query payload should follow MongoDB query format (e.g., using keys like $and, $or, field-based filters, etc.). <cluster_id> is the id of the cluster on which the init container of the block is running.
Endpoint:
POST /initContainer/queryInitContainerData/<cluster_id>
Curl Command:
curl -X POST http://<server-url>/initContainer/queryInitContainerData/<cluster_id> \
-H "Content-Type: application/json" \
-d '{
"status": "failed"
}'
Parameters:
cluster_id(path): The unique identifier of the cluster for which the init container data is being queried.
Request Body:
A JSON object containing the MongoDB-style query. Example:
{
"status": { "$in": ["failed", "begin"] },
"block_data.id": "block-123"
}
Response:
Returns a list of init container entries that match the query.